1. struct
2. rmaCollTaskAppend
主要是colllective.cc内 ncclEnqueueCheck 会把INFO参数解析成什么,并以什么形式放到planner内。新增的rmaTaskAppend接口参考: rmaTaskAppend。以及meta ncclx的实现:meta ncclx,下面是开始coding前一些需要考虑的代码因素:
- 新增的结构体 && 变量:
- 新的cc类型就是
ncclFuncAlltoAllV - 新的任务结构体是
ncclTaskRmaColl,任务链表为:collRmaTaskQueue,挂到planner内。 - 我们多了displays / 额外的count / relaybuff,可能需要在
ncclInfo结构体内增加5个变量。
- 新的cc类型就是
- relaybuff,当rank i 发给rank j的时候(跨机):
-
- i 侧使用putSignal到 i’ 节点的relaybuff,给 i’ 发一个signal
-
- i’ 侧 NVL/CE 的put操作从relay_buff拷贝到recvbuff,给j发signal
-
- j 侧waitSignal等 i’ 的signal
-
- 在rmaTaskAppend的时候,如果total bytes大于1GB需要再重新入队,我们的Append需要考虑进去。
- rmaCollTaskAppend内直接算
relaybuff,sendbuff,recvbuff的偏移 planner.rmaTaskQueues是一个数组,大小为 numRmaCtx。不同context的任务可以并行,且互不干扰,同一context任务批处理。我需要对应创建为collRmaTaskQueue数组吗???多个ctx,每个ctx内4个具体任务que,竖着按que取任务来做batch。不需要,我直接就一个queue就行,不弄ctx,因为在调度或者执行阶段还可以从这个里面拆出来去决定走哪个stream or ctx。- 遍历顺序:参考 p2pschedule逻辑
3. schedule
batch = 0
在batch0内,每个rankR的任务就是我发会机内其他和收机内其他rank的任务(p2pschedule的sendRank/recvRank那套)。rankR会去先执行下一个nodeRound的机间的任务,也就是我这个rank发给下一个节点/收到上一个节点的所有同轨/跨轨任务。如图:
batch > 0
从batch1的任务开始,所有机内的任务都是同轨机间任务的转发。比如下面路径13就是上一个节点内localRank=2的gpu发到我当前节点的localRank=2的gpu,再转发到rank R内。同理,路径6就是rankR给路径3的转发。以上完成接收侧pxn。

batch间跨进程同步
前言:
在 https://github.com/sii-research/VCCL/pull/43 中,我们使用更多的relaybuffer chunk / bootstrapBarrier来确保这个同步不会出现问题,但是前者会吃大量显存/后者会影响性能。
- 前者方案:按照nNodes-1的数量初始化relaybuffer chunk数量,因为:比如3个node的all2allv,在我们的方案内一个rank需要至少2个对应relaybuffer chunk;同理4节点的就需要3个对应的relaybuffer chunk
- 后者在一个batch结束后增加一个全局的barrier,类似deepep在notify_dispatch kernel内调用的nvshmem_sync_all()
我们都是接收侧的 pxn,所以在 batch2 的任务执行的时候,它并不知道 bach0 的 S1→D 的数据在 relay0 上有没有被机内搬走。
核心问题:
怎么让 relay0 完成 relay0→D之后 putSignal 给到 batch2 的 sender(S3),S3 等到这个 Signal 后再下数据过来。
~~解法 1: 开三个 relay的话batch3的 proxyPut 操作在sendBuffer→R0的时候,R0 的数据极大概率全部搬运完了。~~方案被 PASS
解法 2: 方案就集齐所有优点,相应的复杂度最高。前置条件依旧是双 relaybuffer 切换,relay0 长度为假设 S1 所有数据都是给 (D+E+F…),整个长度为 2 * sizeof(sendbuff * (nLoaclRanks - 1))。需要核心考虑的几个问题:
- 现在的调度逻辑scheduleRmaCollTasksToPlan增加下面proxyPut/proxyWait操作(这两类任务是在不同进程的同batch)
- 考虑barrier更细粒度的拆分出来放到batch内,因为从profiling结果来看,机间的 barrier 随着节点数大于 8 之后会比机内的 barrier 慢,所以不采用全部机间同轨 barrier。这里我们针对每个 batch 的机间任务只包含 3 个 node来进一步拆分,将所有的机间同轨 barrier 任务散落到不同 rank 的不同 batch 内。
解法 3:
4. summary
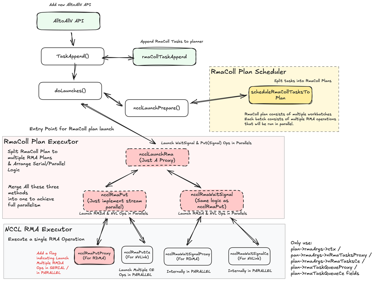
graph TB subgraph "RMA Task (ncclTaskRma) 调用路径" A1[用户 API 调用] --> A2["ncclPutSignal<br/>ncclWaitSignal<br/>ncclSignal"] A2 --> A3["enqueue.cc<br/>rmaTaskAppend()"] A3 --> A4["创建 ncclTaskRma<br/>设置 ctx, func, peer 等"] A4 --> A5{"判断操作类型"} A5 -->|WaitSignal| A6["创建单个任务<br/>设置 peers[], nsignals[]"] A5 -->|PutSignal/Signal| A7["可能分块处理<br/>大操作拆分成多个任务"] A6 --> A8["planner.rmaTaskQueues[ctx]<br/>按 context 分类入队"] A7 --> A8 A8 --> A9["scheduleRmaTasksToPlan()<br/>rma.cc"] A9 --> A10["查找第一个非空 context<br/>ctx = findFirstNonEmpty()"] A10 --> A11["从 rmaTaskQueues[ctx]<br/>取出任务"] A11 --> A12{"判断 LSA 可访问性<br/>isLsaAccessible()"} A12 -->|可访问| A13["plan.rmaTaskQueueCe<br/>CE 路径队列"] A12 -->|不可访问| A14["plan.rmaTaskQueueProxy<br/>Proxy 路径队列"] A13 --> A15["批处理检查<br/>canBatchRmaTasks()"] A14 --> A15 A15 -->|可批处理| A11 A15 -->|不可批处理| A16["plan 创建完成"] A16 --> A17["ncclLaunchRma()<br/>执行计划"] A17 --> A18{"判断操作类型"} A18 -->|PutSignal/Signal| A19["ncclRmaPut()"] A18 -->|WaitSignal| A20["ncclRmaWaitSignal()"] A19 --> A21{"检查路径"} A21 -->|有 Proxy| A22["ncclRmaPutProxy()<br/>rma_proxy.cc"] A21 -->|有 CE| A23["ncclRmaPutCe()<br/>rma_ce.cc"] A21 -->|两者都有| A24["并行执行<br/>Proxy + CE streams"] A20 --> A25{"检查路径"} A25 -->|有 Proxy| A26["ncclRmaWaitSignalProxy()<br/>rma_proxy.cc"] A25 -->|有 CE| A27["ncclRmaWaitSignalCe()<br/>rma_ce.cc"] A25 -->|两者都有| A28["并行执行<br/>Proxy + CE streams"] A22 --> A29[执行完成] A23 --> A29 A24 --> A29 A26 --> A29 A27 --> A29 A28 --> A29 end style A1 fill:#e1f5ff style A8 fill:#fff4e1 style A13 fill:#e8f5e9 style A14 fill:#e8f5e9 style A17 fill:#f3e5f5 style A29 fill:#c8e6c9
综上,rmaColl内应该的流程如下:
graph TB subgraph "RMA Collective Task (ncclTaskRmaColl) 调用路径" B1[用户 API 调用] --> B2["ncclAlltoAllV<br/>(RMA 实现)"] B2 --> B3["enqueue.cc<br/>rmaCollTaskAppend()"] B3 --> B4["planner.collRmaTaskQueue<br/>入队一个 ncclTaskRmaColl"] B4 --> B5["rma_coll.cc<br/>scheduleRmaCollTasksToPlan()"] B5 --> B6["rmaCollTasksPrepare()<br/>计算 validNodeDeltas / 生成 batches"] B6 --> B7["遍历每个 batch<br/>构造 Phase1/2/3/4 的任务"] B7 --> B8["填充 batch 四类队列<br/>proxyPut / proxyWait / cePut / ceWait"] B8 --> B9["plan.rmaWorkBatchQueue<br/>入队有效 batch"] B9 --> B10["ncclLaunchRmaColl()<br/>执行每个 batch"] B10 --> B11["单个 batch 内并行启动四类操作"] B11 -->|proxyPutQueue| B12["ncclRmaPutProxy<br/>(顺序执行该队列)"] B11 -->|proxyWaitSignalQueue| B13["ncclRmaWaitSignalProxy"] B11 -->|cePutQueue| B14["ncclRmaPutCe"] B11 -->|ceWaitSignalQueue| B15["ncclRmaWaitSignalCe"] B12 --> B16{"还有 batch?"} B13 --> B16 B14 --> B16 B15 --> B16 B16 -->|是| B10 B16 -->|否| B17[执行完成] end style B1 fill:#e1f5ff style B9 fill:#e8f5e9 style B12 fill:#ffecb3 style B13 fill:#ffecb3 style B14 fill:#ffecb3 style B15 fill:#ffecb3 style B10 fill:#f3e5f5 style B17 fill:#c8e6c9
5. ref
meta ncclx
在meta的alltoallv实现中,代码层面主要分为机间(ctranAllToAllvIbImpl)和机内(ncclKernelAllToAllv,global修饰)。机间的主要pseudocode如下:
commResult_t ctranAllToAllvIbImpl(){
// 1. 准备从哪发 收谁
for (i in range nRanks-1){
peer = (myRank + i) % nRanks;
sendBuffs[peer] = static_cast<const char*>(sendbuff) +
sDispls[peer] * commTypeSize(datatype);
ibSendPeers.push_back(peer);
recvBuffs[peer] = static_cast<char*>(recvbuff) +
rDispls[peer] * commTypeSize(datatype);
ibRecvPeers.push_back(peer);
}
// 2. 每个rank找到谁收(ibRecvPeers), 然后底层会去多次把自己的recvBuffs告诉所有对端
// 每个rank遍历是谁在发它的recvbuff地址过来,然后地址填到自己的remoteRecvBuffs内。
// 同理AccessKeys也一样
isendCtrlBatch(recvBuffs, tmpHdl, ibRecvPeers, ...);
for (auto peer : ibSendPeers){
irecvCtrl(&remoteRecvBuffs[peer], // 远程接收缓冲区地址
&remoteAccessKeys[peer], // 远程访问密钥
peer, &ibRecvCtrlReqs[idx++]));
}
// 3. 等上面的操作结束就直接iput数据
waitRequest();
for (auto i : ibRecvCtrlReqs) {
iput(sendBuffs[peer],
remoteRecvBuffs[peer],
sendCounts[peer] * commTypeSize(datatype),
peer);
}
// 4. 自己等自己的所有put结束,然后自己等自己的接受完成,
waitAllRequests();
waitAllNotifies();
}综上,假如node0的rank0发node1的rank1,额,就是直接跨轨走网络,会跨spine。但是逻辑过程图示大致如下:
sequenceDiagram participant R0 as Rank 0 participant R1 as Rank 1 participant R2 as Rank 2 Note over R0, R2: Initialization Phase R0->>R1: Ctrl Msg (recvbuff info) R1-->>R0: Ctrl Msg (recvbuff info) Note over R0, R1: Data Transmission Phase (R0 -> R1) R0->>R1: RDMA PUT (data payload) Note over R1, R2: Data Transmission Phase (R1 -> R2) R1->>R2: Ctrl Msg (recvbuff info) R2-->>R1: Ctrl Msg (recvbuff info) R1->>R2: RDMA PUT (data payload) Note over R0, R1: Completion Phase R1-->>R0: Notify (transfer complete)
以上
6. alltoallv bugfix log
repo address: nccl-tests.git
6.1 vccl alltoallv机内机间 wrong 的问题
描述:在7D7F的开发测试过程中,结合各类观察最终确定问题为:假设 2 个 rank,在 vccl-test 内 initData 时,必然存在一个 rank 会更慢,一个 rank 执行的会更快,此时快的 rank 已经开始执行 alltoallv 的 proxyPut 或者 cePut,慢的 rank 正在 initData(cudaMemSet(args->recvbuff)),所以就会导致已经发过去的数据被 cudaMemSet 为 0。所以我们需要一个高效的barrier 来确保,我们的 alltoallv 能够让所有 gpu 同时开始,避免有的先开始导致的 wrong 问题。
参考:
- ceAlltoall的 ncclMemOpSync 全局同步方案
- allreduce
设计方案:
-
机内barrier 设计 下面两个步骤 foor loop localRanks 次; 发送阶段:每个 rank 把
ceCtx->signalOpSeqs[peerRank]++;写入到目标 rank 的signalsDev[myRank]接受阶段:在 stream 上插入一个waitValue,等我的signalsDev[peer] + 1 -
机间 barrier 设计 机间 peer 集合按
node!=comm->node情况下找完peer = comm->nodeRanks[node].localRankToRank[comm->rank]。拿到所有需要机间同轨rank。对每个 peer 生成一个 desc(里面 size 是 0,op 是 ADD,val 是 1,handle 就是注册 mr提前生成好的)。
- stream 上放的操作:按照已有的 peer 集合,在 stream 上写 readySeq 并等待 doneSeq。
- cpu proxy 的操作:出现readSeq 就去rmaProxyCtx→pendingQueues 消费一个 desc。
- ctx,stream,atomic ctx没有影响,因为 机内:在 ncclRmaCeInit 内自己分配了 ceCtx→signalOpSeqs/signalsHost 机间:在 ncclRmaProxyCreateContext 内自己分配了 proxyCtx→opSeqs/signalsHost stream 则设为 mainStream(ce)+opStream(proxy) 这里需要 barrier 任务进来的时候分到 4 条流,并对外和对内能够正确建立依赖、。
atomic 无影响,现在的__atomic_store_n是在给 desc 入队到pendingQueues用的,无所谓。。只要我们写正确 atomic_store,读的时候正确 load
7. 性能优化
8. dev log
- A. 多机core ✅ 2026-02-05
- 增加
-x OMPI_MCA_coll=^ucc解决目前ucc和mpi直接冲突的coredump
- B. 4节点随机收错 ✅ 2026-02-06 怀疑1: batch0 用 half0 写 → batch1 用 half1 写 → batch2 又要用 half0 写。如果 batch2 的 ProxyPut 没等到 batch1 的 CePut 完成(把 half0 的旧数据搬空),就会覆盖。目前的同步只在“同一 batch 内 stream 之间”,不同 batch 之间没有半区级别的依赖,所以 batch2 的 ProxyPut 可能早于 batch1 的 CePut 结束。 改成完全串行:依旧错误❌ 怀疑2: 任何一个rank的stream清空其实没有用 因为他的proxywait/cewait都是在等另一个节点的rank/自己的其他rank 当要proxyPut/cePut的时候并不知道relay的状态(到底是出于机间已经全搬进来了还是机内全部已经搬走了的状态)增加类似deepep notify内nvshemem_sync_all()的barrier可以暂时解决这个问题
- C. barrier用(环境变量)控制 2.并增加relabuffer自定义个数(环境变量)来控制多节点数据出错的问题 3. 把count从python侧算完后传下来 4. 修复一些小的偏移问题 5. 修复ucc/mpi冲突的问题 ✅ 2026-02-06
- D. 当前会出现数据size小的时候跨机出现问题 ✅ 2026-02-27
怀疑1: 多次alltoallv之间的同步可能有问题?
尝试a. vccl-tests内测试次数 = warmup_iters + (1 + (iters * agg_iters + datacheck) *
(I+1)),通过-I 0 -c 1 -n 1 -m 1 -w 0,最小减少到2,发现一样数据会错。❌ 尝试b.在CheckData前sleep(1) ❌ 尝试c. 单次小size到达后,进了L2 cache,然后还不可见,强行flush,cudaDeviceFlushGPUDirectRDMAWrites❌
怀疑2: 是不是后发先至 不在一个qp里面 因为1024B就是一个报文 signal在另一个报文 signal在数据的报文前到达?
尝试a. 找到 NCCL_IB_PCI_RELAXED_ORDERING 环境变量,默认是2,改成0,强制保证顺序❌
尝试b.
怀疑3: GIN插件本身连续三次小size数据的proxyPut发送就有问题 ❌ 尝试a. 写个三次proxyPut + 三次proxyWait,每次只发1024B 验证是否会出现数据发错。结论:GIN没问题
怀疑4: wait/put在不同stream上导致的?修改ncclLaunchRmaColl的func都在mainStream上,但是依旧报错。❌
怀疑5: iputSignal实现有问题,修改为iput+signal。❌
怀疑6:initData的时候sendbuff数据被kernel放到L2 Cached内,而iput是dma操作,在HBM内直接读已经找不到数据了。 workaround:在vccl-test侧加上一个cudaMemset/或者l2EvictKernel,可以让每个gpu的L2 cache的数据被自定义的值占用,让sendbuff真正回到HBM内。✅
static __global__ void l2EvictKernel(char* buf, size_t n) {
size_t i = (size_t)blockIdx.x * blockDim.x + threadIdx.x;
size_t stride = (size_t)gridDim.x * blockDim.x;
for (; i < n; i += stride) buf[i] = 0;
}
for (int i = 0; i < args->nGpus; i++) {
CUDACHECK(cudaSetDevice(args->gpus[i]));
void* flushBuf = nullptr;
size_t flushSize = 128ULL * 1024 * 1024;
CUDACHECK(cudaMalloc(&flushBuf, flushSize));
l2EvictKernel<<<1024, 256>>>((char*)flushBuf, flushSize);
CUDACHECK(cudaDeviceSynchronize());
CUDACHECK(cudaFree(flushBuf));
}- E. CudaMemoryWrapper里面的__cuda_array_interface__估计找不到bf16的类型 然后as_tensor自己回退分配了一块别的 ✅ 2026-02-26
- F. 对齐 ceAlltoall 的实现,解决alltoallv机内出现 wrong 的问题 ✅ 2026-03-04
NSYS 观察到:
stream 上的执行的东西不一致。

NCCL API:ncclCommCount,ncclCommUserRank
CUDA API:
代码:在对所有 wrong 的元素 1024B 全部 dump 出来看,结论就是 recvbuffer 不存在同时被cudaMemcpyAsync和cudaMemSet 使用,是因为先后顺序的问题,先拷贝完又被cudaMemSet清理掉。最终 pr: https://github.com/sii-research/VCCL/pull/46
- G. 追踪VCCL(NCCL 2.29-based)在单机上AlltoAll和AllGather性能均大幅劣化(30+GB/s)的原因 ✅ 2026-03-09
- H. 增加 debug log 区分 NCCL 和 VCCL,最终 pr: https://github.com/sii-research/VCCL/pull/47 ✅ 2026-03-04
- I. 在使用relay的rank上多下一个proxyput告诉下一个sender 我现在relay的数据消费完毕 下一个sender的proxyWait等到后再下数据的proxyPut。这里多出来的proxyPut/proxyWait放在另一个ctx内 来让这个时间藏在RMDA里,具体方案见:batch间跨进程同步。 ✅ 2026-03-09
- 解决max_connections=32 的 bug 📅 2026-03-09 ✅ 2026-03-20
前言:
解法 1:在 rma_coll内变更当前逻辑为 barrier→alltoallv→barrier,但是依旧相同报错 ❌
解法 2:目前应该是kernel /copy 在硬件上存在 workqueue,当并发高的时候可能kernel 上排队的任务比 copy 上排队的任务多之后,导致的 copy 失败???。
CUDA_DEVICE_MAX_COPY_CONNECTIONS开 32 就可以跑 会出现机内的cudaMemcpyAsync的并行吗(不行)
workaround:目前来看 CUDA_DEVICE_MAX_CONNECTIONS 是 1 或者 2 的时候都是正常的。开 2 会出现机内和机间的并行吗(待验证)
解法 3:megatron 侧自己创建 stream 就可以解决,因为上层业务侧分下来的 stream 不对。✅
